들어가며
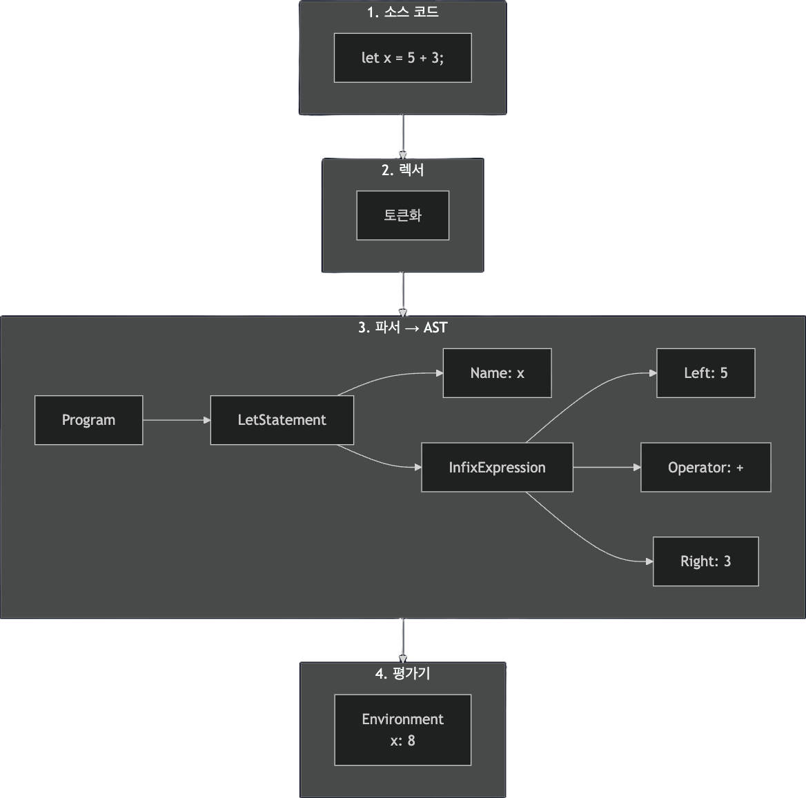
현재까지 렉서와 파서를 구현해보았다. 이제 평가기를 구현해볼 차례이다.
https://jihyun-devstory.tistory.com/82
[밑바닥부터 인터프리터 만들기 with go] 1. 렉서 구현하기
해당 시리즈는 '인터프리터 만들기 with go' 책을 처음부터 하나씩 따라가며 인터프리터를 구현한 내용을 담았다. 따라서 앞으로 나올 모든 코드는 책의 내용을 직접 따라치며 구현한 결과이다.
jihyun-devstory.tistory.com
https://jihyun-devstory.tistory.com/83
[밑바닥부터 인터프리터 만들기 with go] 2. 파서 구현하기
파서란?위키백과에 따르면 컴퓨터 과학에서 파싱(parsing)은 일련의 문자열을 의미있는 토큰(token)으로 분해하고 이들로 이루어진 자료구조를 만드는 과정을 말한다. 자료구조는 파스 트리 또는
jihyun-devstory.tistory.com
평가기란?
평가기는 파서가 만든 AST를 순회하며 실제로 코드를 실행하는 역할을 한다.

Object 시스템
객체 시스템은 평가 결과를 표현하기 위한 내부 표현이 필요하다.
Object 인터페이스
object.go
package object
type ObjectType string
type Object interface {
Type() ObjectType
Inspect() string
}
const (
INTEGER_OBJ = "INTEGER"
BOOLEAN_OBJ = "BOOLEAN"
NULL_OBJ = "NULL"
)
구체적인 Object 타입들
Integer
type Integer struct {
Value int64
}
func (i *Integer) Type() ObjectType { return INTEGER_OBJ }
func (i *Integer) Inspect() string { return fmt.Sprintf("%d", i.Value) }
Boolean
type Boolean struct {
Value bool
}
func (b *Boolean) Type() ObjectType { return BOOLEAN_OBJ }
func (b *Boolean) Inspect() string { return fmt.Sprintf("%t", b.Value) }
Null
type Null struct{}
func (n *Null) Type() ObjectType { return NULL_OBJ }
func (n *Null) Inspect() string { return "null" }
Eval 함수 - 평가의 핵심
기본 구조
func Eval(node ast.Node) object.Object {
switch node := node.(type) {
// 프로그램 전체
case *ast.Program:
return evalProgram(node)
// 표현식
case *ast.IntegerLiteral:
return &object.Integer{Value: node.Value}
case *ast.Boolean:
return nativeBoolToBooleanObject(node.Value)
}
return NULL
}
핵심 아이디어
1. AST 노드를 받는다
2. 노드 타입에 따라 처리
3. Object를 반환
표현식 평가
1. 정수 리터럴
case *ast.IntegerLiteral:
return &object.Integer{Value: node.Value}
예시
입력: 5
AST: IntegerLiteral{Value: 5}
평가: Integer{Value: 5}
2. 불리언 리터럴
var (
TRUE = &object.Boolean{Value: true}
FALSE = &object.Boolean{Value: false}
)
func nativeBoolToBooleanObject(input bool) *object.Boolean {
if input {
return TRUE
}
return FALSE
}
case *ast.Boolean:
return nativeBoolToBooleanObject(node.Value)
최적화
- TRUE와 FALSE를 전역 변수로 관리
- 매번 새로 생성하지 않음
3. 전위 표현식
case *ast.PrefixExpression:
right := Eval(node.Right)
return evalPrefixExpression(node.Operator, right)
func evalPrefixExpression(operator string, right object.Object) object.Object {
switch operator {
case "!":
return evalBangOperatorExpression(right)
case "-":
return evalMinusPrefixOperatorExpression(right)
default:
return NULL
}
}
! 연산자
func evalBangOperatorExpression(right object.Object) object.Object {
switch right {
case TRUE:
return FALSE
case FALSE:
return TRUE
case NULL:
return TRUE
default:
return FALSE
}
}
예시
입력: !true
평가: FALSE
입력: !5
평가: FALSE (0이 아닌 값은 truthy)
입력: !!true
평가: TRUE
- 연산자
func evalMinusPrefixOperatorExpression(right object.Object) object.Object {
if right.Type() != object.INTEGER_OBJ {
return NULL
}
value := right.(*object.Integer).Value
return &object.Integer{Value: -value}
}
예시
입력: -5
평가: Integer{Value: -5}
입력: -(-5)
평가: Integer{Value: 5}
4. 중위 표현식
case *ast.InfixExpression:
left := Eval(node.Left)
right := Eval(node.Right)
return evalInfixExpression(node.Operator, left, right)
func evalInfixExpression(
operator string,
left, right object.Object,
) object.Object {
switch {
case left.Type() == object.INTEGER_OBJ && right.Type() == object.INTEGER_OBJ:
return evalIntegerInfixExpression(operator, left, right)
case operator == "==":
return nativeBoolToBooleanObject(left == right)
case operator == "!=":
return nativeBoolToBooleanObject(left != right)
default:
return NULL
}
}
정수 연산
func evalIntegerInfixExpression(
operator string,
left, right object.Object,
) object.Object {
leftVal := left.(*object.Integer).Value
rightVal := right.(*object.Integer).Value
switch operator {
case "+":
return &object.Integer{Value: leftVal + rightVal}
case "-":
return &object.Integer{Value: leftVal - rightVal}
case "*":
return &object.Integer{Value: leftVal * rightVal}
case "/":
return &object.Integer{Value: leftVal / rightVal}
case "<":
return nativeBoolToBooleanObject(leftVal < rightVal)
case ">":
return nativeBoolToBooleanObject(leftVal > rightVal)
case "==":
return nativeBoolToBooleanObject(leftVal == rightVal)
case "!=":
return nativeBoolToBooleanObject(leftVal != rightVal)
default:
return NULL
}
}
예시
입력: 5 + 3
평가: Integer{Value: 8}
입력: 10 > 5
평가: TRUE
입력: 2 * 3 + 4
평가 순서:
1. 2 * 3 = 6
2. 6 + 4 = 10
조건문 평가
If Expression
case *ast.IfExpression:
return evalIfExpression(node)
func evalIfExpression(ie *ast.IfExpression) object.Object {
condition := Eval(ie.Condition)
if isTruthy(condition) {
return Eval(ie.Consequence)
} else if ie.Alternative != nil {
return Eval(ie.Alternative)
} else {
return NULL
}
}
func isTruthy(obj object.Object) bool {
switch obj {
case NULL:
return false
case TRUE:
return true
case FALSE:
return false
default:
return true
}
}
예시
입력: if (5 > 3) { 10 }
평가:
1. 5 > 3 → TRUE
2. isTruthy(TRUE) → true
3. Eval(Consequence) → 10
입력: if (5 < 3) { 10 } else { 20 }
평가:
1. 5 < 3 → FALSE
2. isTruthy(FALSE) → false
3. Eval(Alternative) → 20
Return 문 처리
문제 상황
if (10 > 1) {
if (10 > 1) {
return 10;
}
return 1;
}
안쪽 return 10이 실행되면 바깥쪽 if문도 빠져나가야 한다.
해결 방법 - ReturnValue Object
type ReturnValue struct {
Value object.Object
}
func (rv *ReturnValue) Type() ObjectType { return RETURN_VALUE_OBJ }
func (rv *ReturnValue) Inspect() string { return rv.Value.Inspect() }
Return 문 평가
case *ast.ReturnStatement:
val := Eval(node.ReturnValue)
return &object.ReturnValue{Value: val}
프로그램 평가
func evalProgram(program *ast.Program) object.Object {
var result object.Object
for _, statement := range program.Statements {
result = Eval(statement)
// ReturnValue를 만나면 즉시 중단
if returnValue, ok := result.(*object.ReturnValue); ok {
return returnValue.Value
}
}
return result
}
블록문 평가
func evalBlockStatement(block *ast.BlockStatement) object.Object {
var result object.Object
for _, statement := range block.Statements {
result = Eval(statement)
// ReturnValue를 만나면 전파 (unwrap하지 않음!)
if result != nil && result.Type() == object.RETURN_VALUE_OBJ {
return result
}
}
return result
}
핵심
- evalProgram: ReturnValue를 unwrap (Value만 반환)
- evalBlockStatement: ReturnValue를 그대로 전파
에러 처리
Error Object
type Error struct {
Message string
}
func (e *Error) Type() ObjectType { return ERROR_OBJ }
func (e *Error) Inspect() string { return "ERROR: " + e.Message }
func newError(format string, a ...interface{}) *object.Error {
return &object.Error{Message: fmt.Sprintf(format, a...)}
}
에러 발생
func evalMinusPrefixOperatorExpression(right object.Object) object.Object {
if right.Type() != object.INTEGER_OBJ {
return newError("unknown operator: -%s", right.Type())
}
value := right.(*object.Integer).Value
return &object.Integer{Value: -value}
}
에러 전파
func evalProgram(program *ast.Program) object.Object {
var result object.Object
for _, statement := range program.Statements {
result = Eval(statement)
switch result := result.(type) {
case *object.ReturnValue:
return result.Value
case *object.Error:
return result // 에러 발생 시 즉시 중단
}
}
return result
}
변수와 환경
Environment
type Environment struct {
store map[string]object.Object
outer *Environment
}
func NewEnvironment() *Environment {
s := make(map[string]object.Object)
return &Environment{store: s, outer: nil}
}
func (e *Environment) Get(name string) (object.Object, bool) {
obj, ok := e.store[name]
if !ok && e.outer != nil {
obj, ok = e.outer.Get(name)
}
return obj, ok
}
func (e *Environment) Set(name string, val object.Object) object.Object {
e.store[name] = val
return val
}
Let 문 평가
case *ast.LetStatement:
val := Eval(node.Value, env)
if isError(val) {
return val
}
env.Set(node.Name.Value, val)
식별자 평가
case *ast.Identifier:
return evalIdentifier(node, env)
func evalIdentifier(
node *ast.Identifier,
env *object.Environment,
) object.Object {
val, ok := env.Get(node.Value)
if !ok {
return newError("identifier not found: " + node.Value)
}
return val
}
let x = 5;
let y = x + 3;
y;
평가:
1. x = 5 → env.Set("x", Integer{5})
2. x + 3 → env.Get("x") → 5 + 3 = 8
3. y = 8 → env.Set("y", Integer{8})
4. y → env.Get("y") → Integer{8}
함수
Function Object
type Function struct {
Parameters []*ast.Identifier
Body *ast.BlockStatement
Env *Environment
}
func (f *Function) Type() ObjectType { return FUNCTION_OBJ }
func (f *Function) Inspect() string {
var out bytes.Buffer
params := []string{}
for _, p := range f.Parameters {
params = append(params, p.String())
}
out.WriteString("fn")
out.WriteString("(")
out.WriteString(strings.Join(params, ", "))
out.WriteString(") {\n")
out.WriteString(f.Body.String())
out.WriteString("\n}")
return out.String()
}
함수 리터럴 평가
case *ast.FunctionLiteral:
params := node.Parameters
body := node.Body
return &object.Function{Parameters: params, Env: env, Body: body}
함수 호출 평가
case *ast.CallExpression:
function := Eval(node.Function, env)
if isError(function) {
return function
}
args := evalExpressions(node.Arguments, env)
if len(args) == 1 && isError(args[0]) {
return args[0]
}
return applyFunction(function, args)
func evalExpressions(
exps []ast.Expression,
env *object.Environment,
) []object.Object {
var result []object.Object
for _, e := range exps {
evaluated := Eval(e, env)
if isError(evaluated) {
return []object.Object{evaluated}
}
result = append(result, evaluated)
}
return result
}
func applyFunction(fn object.Object, args []object.Object) object.Object {
function, ok := fn.(*object.Function)
if !ok {
return newError("not a function: %s", fn.Type())
}
extendedEnv := extendFunctionEnv(function, args)
evaluated := Eval(function.Body, extendedEnv)
return unwrapReturnValue(evaluated)
}
func extendFunctionEnv(
fn *object.Function,
args []object.Object,
) *object.Environment {
env := NewEnclosedEnvironment(fn.Env)
for paramIdx, param := range fn.Parameters {
env.Set(param.Value, args[paramIdx])
}
return env
}
func unwrapReturnValue(obj object.Object) object.Object {
if returnValue, ok := obj.(*object.ReturnValue); ok {
return returnValue.Value
}
return obj
}
예시
let add = fn(x, y) { x + y };
add(5, 3);
평가:
1. 함수 리터럴 → Function{Parameters: [x, y], Body: ..., Env: ...}
2. add = Function → env.Set("add", Function)
3. add(5, 3):
a. function = env.Get("add")
b. args = [Integer{5}, Integer{3}]
c. 새 환경 생성 (add의 Env를 outer로)
d. 새 환경에 x=5, y=3 설정
e. x + y 평가 → 8
클로저
왜 Env를 Function에 저장하는가?
let newAdder = fn(x) {
fn(y) { x + y };
};
let addTwo = newAdder(2);
addTwo(3); // 5가 나와야 함
동작 과정
1. newAdder 정의
Function{
Parameters: [x],
Body: fn(y) { x + y },
Env: 전역 환경
}
2. addTwo = newAdder(2) 호출
a. 새 환경 생성 (전역 환경을 outer로)
b. x = 2 설정
c. 내부 함수 반환
Function{
Parameters: [y],
Body: x + y,
Env: x=2가 있는 환경 ← 캡처!
}
3. addTwo(3) 호출
a. 새 환경 생성 (x=2 환경을 outer로)
b. y = 3 설정
c. x + y 평가
- y는 현재 환경에서 찾음 → 3
- x는 outer 환경에서 찾음 → 2
- 결과: 5
테스트
정수 평가 테스트
func TestEvalIntegerExpression(t *testing.T) {
tests := []struct {
input string
expected int64
}{
{"5", 5},
{"10", 10},
{"-5", -5},
{"-10", -10},
{"5 + 5 + 5 + 5 - 10", 10},
{"2 * 2 * 2 * 2 * 2", 32},
{"-50 + 100 + -50", 0},
{"5 * 2 + 10", 20},
{"5 + 2 * 10", 25},
{"20 + 2 * -10", 0},
{"50 / 2 * 2 + 10", 60},
{"2 * (5 + 10)", 30},
{"3 * 3 * 3 + 10", 37},
{"3 * (3 * 3) + 10", 37},
{"(5 + 10 * 2 + 15 / 3) * 2 + -10", 50},
}
for _, tt := range tests {
evaluated := testEval(tt.input)
testIntegerObject(t, evaluated, tt.expected)
}
}
불리언 평가 테스트
func TestEvalBooleanExpression(t *testing.T) {
tests := []struct {
input string
expected bool
}{
{"true", true},
{"false", false},
{"1 < 2", true},
{"1 > 2", false},
{"1 < 1", false},
{"1 > 1", false},
{"1 == 1", true},
{"1 != 1", false},
{"1 == 2", false},
{"1 != 2", true},
{"true == true", true},
{"false == false", true},
{"true == false", false},
{"true != false", true},
{"false != true", true},
{"(1 < 2) == true", true},
{"(1 < 2) == false", false},
{"(1 > 2) == true", false},
{"(1 > 2) == false", true},
}
for _, tt := range tests {
evaluated := testEval(tt.input)
testBooleanObject(t, evaluated, tt.expected)
}
}
함수 테스트
func TestFunctionObject(t *testing.T) {
input := "fn(x) { x + 2; };"
evaluated := testEval(input)
fn, ok := evaluated.(*object.Function)
if !ok {
t.Fatalf("object is not Function. got=%T (%+v)", evaluated, evaluated)
}
if len(fn.Parameters) != 1 {
t.Fatalf("function has wrong parameters. Parameters=%+v",
fn.Parameters)
}
if fn.Parameters[0].String() != "x" {
t.Fatalf("parameter is not 'x'. got=%q", fn.Parameters[0])
}
expectedBody := "(x + 2)"
if fn.Body.String() != expectedBody {
t.Fatalf("body is not %q. got=%q", expectedBody, fn.Body.String())
}
}
func TestFunctionApplication(t *testing.T) {
tests := []struct {
input string
expected int64
}{
{"let identity = fn(x) { x; }; identity(5);", 5},
{"let identity = fn(x) { return x; }; identity(5);", 5},
{"let double = fn(x) { x * 2; }; double(5);", 10},
{"let add = fn(x, y) { x + y; }; add(5, 5);", 10},
{"let add = fn(x, y) { x + y; }; add(5 + 5, add(5, 5));", 20},
{"fn(x) { x; }(5)", 5},
}
for _, tt := range tests {
testIntegerObject(t, testEval(tt.input), tt.expected)
}
}
클로저 테스트
func TestClosures(t *testing.T) {
input := `
let newAdder = fn(x) {
fn(y) { x + y };
};
let addTwo = newAdder(2);
addTwo(3);`
testIntegerObject(t, testEval(input), 5)
}
정리
1. Object 시스템: 평가 결과 표현
2. Eval 함수: AST 노드별 처리
3. Environmen: 변수 저장 및 스코프 관리
4. 클로저: 함수가 환경을 캡처
핵심 구현 내용
- 트리 워킹: AST를 순회하며 즉시 실행
- 재귀 평가: 중첩된 표현식 처리
- 에러 전파: 에러 발생 시 즉시 중단
- 환경 체인: outer 환경으로 스코프 구현
마치며
평가기를 구현하며 프로그래밍 언어가 어떻게 실행되는지 이해할 수 있었다. 토큰 → AST → 실행 과정을 직접 구현하며, 우리가 매일 사용하는 변수, 함수, 클로저가 내부적으로 어떻게 작동하는지 알게 되었다.
참고 자료
아래 링크를 클릭하면 책의 전체 코드를 다운받을 수 있다.
'Project > 밑바닥부터 만드는 인터프리터 in go' 카테고리의 다른 글
| [밑바닥부터 만드는 인터프리터 in go] 2. 파서 동작 원리 (0) | 2025.11.18 |
|---|---|
| [밑바닥부터 만드는 인터프리터 in go] 1. 렉서 동작 원리 (0) | 2025.11.16 |